︎
The Berlage.
+
<
Nigel Alarcon
(MX)
“Equity”
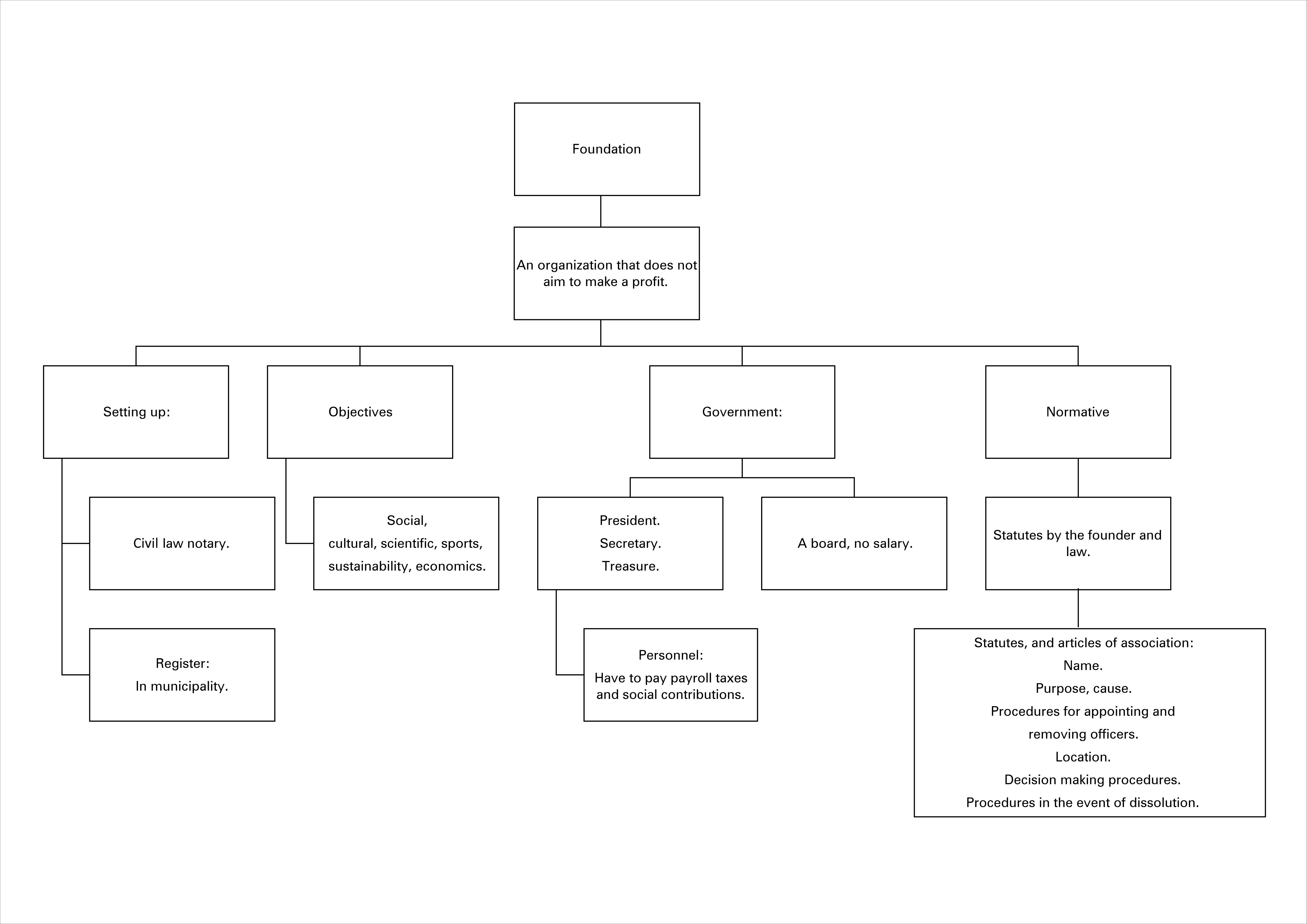
Foundation
Equity Road
>
The Berlage Center for Advanced Studies in Architecture and Urban Design
Delft University of Technology
Julianalaan 134
2628BL Delft (NL)
Get directions
+31 15 278 2384
info@theberlage.nl
Twitter
Facebook
Vimeo
Instagram